“茶王”出炉!“中茶杯”鼎承茶王赛获奖名公布!

中茶杯
我国茶界历史最悠久、公信力最高的评比品牌,被誉为“中国茶界奥斯卡” 鼎承茶王赛 ,华巨臣倾平台之力打造的赛事品牌,茶行业最具专业性的高规格标杆赛事。
中茶杯+鼎承茶王赛,强强联合,优势互补
专业化赛事流程,权威资深的审评团队
协会机构的强力背书,多维度广辐射的强势宣传,全品类、全国茶产区覆盖,打造茶行业顶尖年度评选赛事
“中茶杯”第十一届国际鼎承茶王赛春季赛,于2021年3月10日正式启动,经过长达2个月的征集、审评,“中茶杯”第十一届国际鼎承茶王赛春季赛“茶王”正式诞生!
“年度茶王”究竟花落谁家?获奖茶品又有哪些呢?
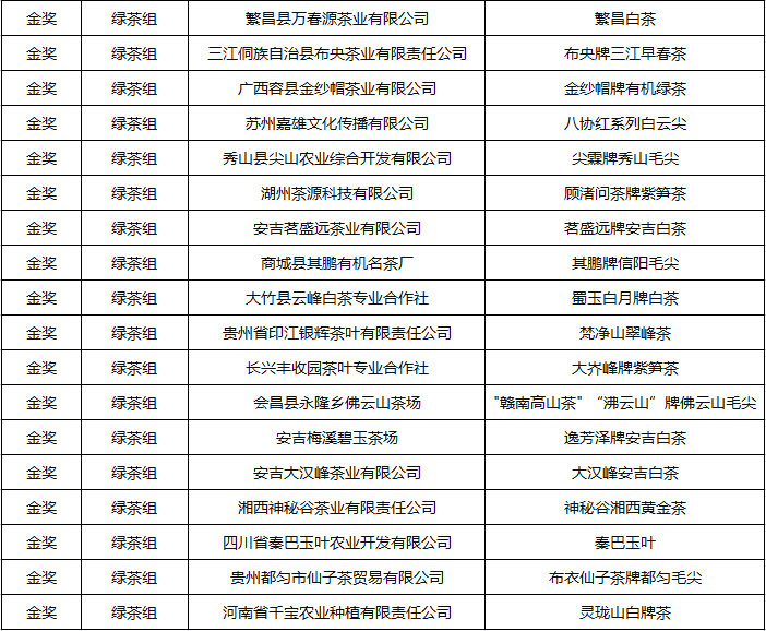
“中茶杯”第十一届国际鼎承茶王赛春季赛获奖名单











赛事回顾
顶尖赛事 行业标杆
把关茶叶质量,鉴别茶叶品质。“中茶杯”第十一届国际鼎承茶王赛,依旧秉持“公平、公正、科学、严谨”的原则,设置、打造专业的赛事流程,聚全国顶尖茶行业之力,为大赛强力背书,拥有中国茶叶学会的赛事技术指导,广东省农业科学院茶叶研究所、云南省农业科学院茶叶研究所专业加持,权威专家评审团专业审评,以及华巨臣平台最强势的宣传。

“中茶杯”第十一届国际鼎承茶王赛春季赛,不仅得到茶企的积极响应,还获得了重庆市农业科学院茶叶研究所、贵州省农业农村厅、四川省农业农村厅、江西省农业农村厅、广西壮族自治区农业农村厅、海南省农业农村厅、宜昌市农业农村局、恩施州农业农村局、柳州市农业农村局、梧州市茶产业发展服务中心、远安县农业农村局、汉中市茶产业办公室等政府机构的大力支持,积极当地组织茶企参赛。
本届赛事覆盖6大茶类,影响力辐射全国17个产茶省71个县市,强势集结180+家企业报名参赛,收集280份审评茶样,赛事规模空前。


茶界大咖 专业背书
本次赛事评审团由中国茶叶学会专家库抽选茶行业各类别茶权威专家组成,采取密码审评,审评前统一编号的方式,对全国范围内各茶企选送来的绿茶、红茶、白茶、黄茶、乌龙茶、黑茶、普洱茶、再加工茶、茶制品、特种茶等多类型茶叶样品进行专业审评。



鲁成银
中国农业科学院茶叶研究所原副所长,二级研究员
陈玉琼
中国茶叶学会感官评审委员会委员,中国茶叶学会理事,湖北省茶叶学会副会长
丁勇
安徽省农科院茶叶研究所副所长,研究员
周玲
云南省万人计划首席技师,云南农业大学教授
汤一
浙江大学茶学系副教授
林燕萍
武夷学院茶与食品学院茶学教师
组织机构
赛事技术指导单位,中国茶叶学会
主办单位
中国茶叶博物馆、广东省农业科学院茶叶研究所、云南省农业科学院茶叶研究所、深圳市茶文化促进会、深圳市华巨臣实业有限公司
联合主办
澳洲茶叶协会、丹麦茶叶协会、印度茶叶研究协会、法国农产品评选机构AVPA、法国茗茶报
支持单位
英国茶叶协会、印度茶叶协会、日本中国茶协会、澳大利亚国际茶叶协会、茶阅世界、茶阅全媒体、好茶仓仓储
检测机构
中检溯源华南技术服务(深圳)有限公司
版权及免责:部分素材来源于网络,版权归原作者所有。如有疑问或不应无偿使用,请及时告知,我们将在第一时间删除!感谢原作者提供素材,如有素材请联系邮箱:info@fjtea.cn。




